Как Dihexa воздействует на организм?
Dihexa — это соединение, разработанное для улучшения когнитивных функций, в первую очередь за счет стимулирования нейрогенеза, то есть процесса образования новых нейронов в головном мозге. Механизм его действия отличается от многих традиционных ноотропов и стимуляторов. Dihexa является мощным и многообещающим средством для улучшения когнитивных функций и лечения нейродегенеративных заболеваний. Он действует через активацию рецепторов c-Met, стимулируя нейрогенез и способствуя восстановлению нейронных связей, а также обладает антиоксидантными и противовоспалительными свойствами. Эти особенности делают Dihexa уникальным среди других когнитивных препаратов, открывая новые возможности в терапии и улучшении качества жизни пациентов с когнитивными нарушениями. Однако, поскольку препарат находится на стадии исследований, его эффективность и безопасность требуют дальнейшего изучения в клинических условиях.
Dihexa, также известный как N-Хексаноил-Тир-Мет-О-гексил-амид, является производным ангидрита ангиотензина IV (AT4). Это небольшое пептидное соединение изначально было разработано как ингибитор AT4, который играет роль в когнитивных функциях и формировании памяти. Но в процессе исследования Dihexa оказалось, что он имеет гораздо более широкий спектр воздействия на мозг.
Одна из ключевых особенностей Dihexa — это его способность стимулировать рост новых нейронов и восстановление нейронных связей. Это происходит благодаря активации пути, связанного с рецепторами c-Met (рецептор тирозинкиназы). C-Met обычно активируется гепатоцитами — фактором роста, который играет важную роль в регенерации тканей и стимулировании роста клеток. Dihexa связывается с этим рецептором, усиливая его активность и тем самым способствуя нейрогенезу.
За счет стимуляции роста нейронов и усиления нейропластичности Dihexa может значительно улучшать когнитивные функции, такие как память, внимание и обучаемость. Это особенно важно в условиях нейродегенеративных заболеваний, таких как болезнь Альцгеймера, где происходит прогрессирующая потеря нейронов и нарушается передача сигналов в мозге. Dihexa может замедлить этот процесс и даже частично обратить его вспять, способствуя восстановлению поврежденных нейронных сетей.
Исследования также показывают, что Dihexa может обладать антиоксидантными и противовоспалительными свойствами, что способствует дополнительной защите нейронов от повреждения. Воспалительные процессы и окислительный стресс часто играют ключевую роль в развитии нейродегенеративных заболеваний, и их уменьшение может способствовать сохранению когнитивных функций.
Кроме воздействия на нейроны, Dihexa может оказывать положительное влияние на сосудистую систему мозга, улучшая кровоснабжение и обеспечивая клетки необходимыми питательными веществами и кислородом. Это может дополнительно способствовать улучшению когнитивных способностей и восстановлению после инсультов или других сосудистых катастроф.
Интересно, что Dihexa может оказывать синергетическое действие с другими когнитивными препаратами или ноотропами. В частности, он может усилить их эффект, способствуя более выраженному улучшению когнитивных функций. Это открывает перспективы для его использования в комплексной терапии нейродегенеративных заболеваний.
Особенности взаимодействия Dihexa с нейронами и клетками мозга
Одной из самых впечатляющих особенностей Dihexa является его способность стимулировать нейрогенез — процесс образования новых нейронов. В нормальных условиях нейрогенез у взрослых людей происходит в ограниченных областях мозга, таких как гиппокамп, который отвечает за память и обучение. Однако с возрастом или под воздействием нейродегенеративных заболеваний этот процесс может замедляться или прекращаться. Dihexa активирует рецепторы c-Met на поверхности нейронов, которые играют ключевую роль в регенерации и росте клеток. Это приводит к усиленному делению клеток-предшественников и образованию новых нейронов, что способствует восстановлению нарушенных нейронных сетей и улучшению когнитивных функций.
Нейропластичность — это способность мозга изменяться и адаптироваться в ответ на новые опыты или повреждения. Dihexa способствует усилению этой пластичности, поддерживая как формирование новых синапсов (контактов между нейронами), так и укрепление существующих. Это особенно важно в контексте восстановления после травм головного мозга или нейродегенеративных заболеваний, где утраченные нейронные связи могут частично восстанавливаться за счет активации нейропластичности. Dihexa способствует этому процессу, что выражается в улучшении памяти, обучаемости и способности к восстановлению после различных нейрональных повреждений.
Помимо стимуляции роста и регенерации, Dihexa также оказывает протективное (защитное) воздействие на существующие нейроны. Он может снижать уровень окислительного стресса и воспалительных процессов в мозге, которые часто являются причиной повреждения нейронов и играют важную роль в развитии нейродегенеративных заболеваний, таких как болезнь Альцгеймера и Паркинсона. Dihexa способствует стабилизации нейрональных мембран и предотвращает апоптоз (запрограммированную гибель клеток), что помогает сохранить функциональность нейронных сетей.
Кроме нейронов, Dihexa также взаимодействует с глиальными клетками, которые выполняют вспомогательные функции в мозге, такие как поддержка нейронов, регуляция обмена веществ, удаление отходов и контроль воспалительных процессов. Астроциты, одни из типов глиальных клеток, также содержат рецепторы c-Met, активация которых Dihexa может улучшить их функцию, в том числе усиливая процессы очистки мозга от токсинов и поддерживая оптимальные условия для работы нейронов.
Dihexa может способствовать восстановлению нейрональных сетей, что имеет особое значение при лечении заболеваний и состояний, связанных с утратой или повреждением нейронов. Благодаря способности стимулировать нейрогенез и усиливать нейропластичность, Dihexa помогает воссоздавать утерянные связи между нейронами, что приводит к улучшению когнитивных функций, таких как память и внимание.
Особенности воздействия препарата Dihexa на людей с болезнью Альцгеймера
Болезнь Альцгеймера (AD) – это заболевание центральной нервной системы (ЦНС), которое поражает лиц в возрасте 65 лет и старше. Он характеризуется перепроизводством внеклеточных старческих бляшек, состоящих из β-амилоидного пептида (Aβ), агрегацией гиперфосфорилированного тау-белка и избирательной потерей нейронов при невропатологии [1,2]. Основными проявлениями БА являются когнитивные нарушения, потеря памяти, нарушение речи и поведения, что наносит вред физическому и психическому здоровью пациентов. Однако патогенез AD остается неясным, и медикаментозное лечение оказывает ограниченный эффект [3].
Ренин-ангиотензиновая система (RAS) является одной из наиболее важных ферментно-нейропептидных систем, содержащих АПФ, ангиотензин II и AT1R [4,5]. Эти компоненты незаменимы для регуляции гомеостаза жидкости и кровяного давления. В последние десятилетия во многих исследованиях было установлено наличие паракринного RAS в ЦНС. Паракринный RAS состоит из тех же компонентов и действует независимо от периферических функций [1]. AngIV, важный компонент RAS мозга, был связан с нейропротекторными эффектами, такими как улучшение когнитивных нарушений и восстановление памяти на некоторых моделях животных. Предыдущие исследования показали, что AngIV и его аналоги могут улучшать когнитивные способности у грызунов и устранять когнитивные нарушения, вызванные ишемией головного мозга [1,6]. Однако механизмы еще предстоит выяснить. В предварительном тестировании мы обнаружили, что уровни AngIV были снижены в мозге мышей APP / PS1. Основываясь на этих результатах, мы предположили, что уровень AngIV может влиять на прогрессирование БА. Однако AngIV и большинство его аналогов имеют короткий период полураспада и не могут преодолевать гематоэнцефалический барьер (ГЭБ), что ограничивает их использование на моделях на животных. Более того, нет исследований его воздействия на модели мыши APP / PS1. Dihexa (N-гексановая кислота-(6)-аминогексановый амид) – активный пероральный аналог ангиотензина IV, проницаемый через гематоэнцефалический барьер. Он имеет длительный циклический период полураспада и проявляет отличную антидеменционную активность на моделях скополамина и пожилых крыс, а также выраженную синаптогенную активность [1].
Класс внутриклеточных ферментов фосфоинозитид-3-киназы (PI3K) участвует во множестве клеточных сигнальных путей, включая хорошо изученный путь PI3K-Akt, и участвует в различных клеточных функциях, таких как рост, пролиферация и дифференцировка клеток. Кроме того, сигнальный путь PI3K предположительно изменяется при развитии БА. Например, Cui et al. обнаружено, что ингибирование PTEN через активацию пути PI3K/AKT ослабляет стресс эндоплазматического ретикулума и апоптоз у мышей с трансгенной моделью AD APP/PS1 [1,7]. Исследование показало, что Ang IV оказывает кардиопротекторное действие против повреждения I / R за счет ингибирования апоптоза по пути PI3K-Akt-mTOR.
Основываясь на вышесказанном, в этом исследовании мы стремились выяснить, улучшает ли Dihexa когнитивные способности мышей APP / PS1 и является ли возможным механизмом ось AngIV / PI3K / AKT в мозге.
Dihexa восстановила снижение уровня AngIV у мышей APP / PS1
На рисунке 1A показана химическая структура Dihexa. Чтобы идентифицировать AngIV, который может быть вовлечен в AD, ученые в работе [1] сначала определили уровень AngIV у мышей WT и APP / PS1. Как показано на Рисунке 1B, уровень AngIV в мозге мышей APP/PS1 был значительно ниже, чем у мышей WT. Для подтверждения результатов был исследован уровень AngIV после внутрижелудочного введения 1,44 мг / кг и 2,88 мг / кг Dihexa группе APP / PS1. Для ученых было удивлением обнаружить, что уровень AngIV увеличился через три месяца (Рисунок 1С). В заключение, AngIV может играть роль в развитии БА. [1]

Рис. 1. Dihexa восстановила снижение уровня AngIV у мышей APP / PS1. (A) Химическая структура Dihexa. (B Уровни AngIV в мозге мышей APP / PS1 и WT, обнаруженные методом ELISA. Студенческий t-тест использовался для сравнения двух групп. Столбцы представляют среднее значение ± SD (n = 6 на группу) * p < 0,05 по сравнению с контрольными мышами WT, получавшими носитель, соответствующего возраста. (C) Dihexa повышает уровень AngIV в мозге мышей APP /PS1. Данные были проанализированы с помощью одностороннего ANOVA с последующим post hoc-тестом Тьюки. Столбцы представляют среднее значение ± SD (n = 12 на группу). * p < 0,05 по сравнению с контрольными мышами WT, получавшими носитель, соответствующего возраста. # p < 0,05 по сравнению с мышами, получавшими носитель APP / PS1. [1]
Dihexa улучшила когнитивные способности мышей APP /PS1
Чтобы исследовать функцию Dihexa у мышей APP / PS1, ученые в работе [1] использовали MWM для измерения когнитивных способностей мышей APP / PS1. Как показано на Рисунке 2А, задержка выхода в четырех группах уменьшилась с 1-го по 5-й день. Однако задержка выхода в группе APP / PS1 была значительно выше, чем в группе WT. Между тем, 1,44 мг / кг и 2,88 мг / кг Dihexa в разной степени уменьшали задержку побега, особенно на четвертый и пятый дни. В ходе тренировки по приобретению навыков скорость плавания в группах не различалась (Рисунок 2B). Во время пробного тестирования мыши APP / PS1, получавшие Dihexa, показали значительно лучшие результаты по количеству переходов платформы, чем контрольные мыши APP / PS1 (Рисунок 2C). Эти результаты указывают на то, что Dihexa спасла когнитивные способности мышей APP / PS1. [1]

Рис. 2. Dihexa спасла когнитивные способности мышей APP / PS1. (A) Dihexa улучшила пространственное обучение при поиске скрытой платформы. Данные были проанализированы с помощью двустороннего метода повторных измерений ANOVA с последующим тестом множественных сравнений Бонферрони. (B) Скорость плавания существенно не отличалась между группами во время тренировки усвоения. Данные были проанализированы с помощью одностороннего ANOVA с последующим post hoc-тестом Тьюки. (C) Дигекса имела тенденцию увеличивать количество пересечений в целевом квадранте. Данные были проанализированы с помощью одностороннего ANOVA с последующим post hoc-тестом Тьюки. Столбцы представляют среднее значение ± SD (n = 12 на группу). * p < 0,05 по сравнению с контрольными мышами WT, получавшими носитель, соответствующего возраста, # p < 0,05 по сравнению с мышами APP / PS1, получавшими носитель. & p < 0,05 у мышей APP / PS1, обработанных носителем. [1]
Dihexa уменьшила потерю нейронов в мозге мышей APP / PS1
Чтобы определить, опосредует ли Dihexa потерю нейронов, ученые в работе [1] использовали окрашивание по Нисслю для наблюдения положительных нейрональных клеток. Как показано на Рисунок 3У мышей APP / PS1 наблюдалась значительная синаптическая потеря по сравнению с контрольными мышами WT. Кроме того, количество нейрональных клеток уменьшилось в коре головного мозга мышей APP/PS1 по сравнению с контрольными мышами WT (Рисунок 3Б). Однако количество нейрональных клеток значительно увеличилось у мышей APP/PS1, получавших лечение Dihexa (1,44 мг /кг и 2,88 мг /кг). Синаптофизин (SYP) представляет собой синаптический альвеолярный гликопротеин, экспрессируемый в нейроэндокринных клетках. Как показано на Рисунке 3.C, D, экспрессия белка SYP в группе APP / PS1 была ниже, чем в группе WT. Кроме того, у мышей APP/PS1, получавших Dihexa, была значительно повышена экспрессия SYP (Рисунок 3D). Основываясь на этих результатах, Dihexa уменьшила потерю нейронов в мозге мышей APP / PS1. [1]

Рис. 3. Дигекса уменьшала потерю нейронов в мозге мышей APP/PS1. (А) Результаты окрашивания по Нисслю для изучения воздействия Дигекса на нейрональные клетки коры головного мозга. Нейроны с темно-фиолетовым ядром и неизмененной морфологией были идентифицированы как Ниссль-позитивные нейроны. Шкала = 100 мкм.(Б) Количественный анализ процентного содержания Ниссль-позитивных нейронов в коре головного мозга. (В) Экспрессия синаптофизина в мозге мышей. (D) Денситометрический анализ экспрессии белка синаптофизина. Все данные были проанализированы с помощью однофакторного дисперсионного анализа с последующим тестом Тьюки post hoc. Столбцы представляют среднее значение ± SD (n = 6 для каждой группы). * p < 0,05 по сравнению с контрольными мышами WT, получавшими аналогичную по возрасту добавку. # p < 0,05 по сравнению с мышами APP/PS1, получавшими добавку. [1]
Дигекса ослабляет нейровоспаление и ингибирует активацию глии в головном мозге мышей APP/PS1
Чтобы изучить взаимосвязь между апоптозом нейронов и факторами воспаления, учёные в исследовании [1] определили уровни IL-1β, TNF-α и IL-10. Результаты показали, что уровни TNF-α и IL-1β в группе APP/PS1 были значительно повышены по сравнению с таковыми в группе WT (рис. 4А,Б). Однако у мышей APP/PS1, получавших Дигексу, были значительно снижены уровни TNF-α и IL-1β. Как показано на рисунке 4С, уровни IL-10 в группе APP/PS1 были значительно снижены по сравнению с таковыми в группе WT, а у мышей с APP/PS1, получавших Дигексу, уровни IL-10 были значительно повышены (рисунок 4С). Как известно, анти-GFAP является маркером астроцитов, а анти-Iba-1 – маркером микроглии. Как показано на рисунке 4D, экспрессия GFAP и Iba-1 в мозге мышей APP/PS1 была значительно повышена по сравнению с таковой у мышей WT. Однако у мышей APP/PS1, получавших Дигексу, наблюдалось значительное снижение экспрессии GFAP и Iba-1. Эти результаты показали, что Дигекса оказывает хорошее защитное действие при повреждении нервных клеток головного мозга, вызванном воспалительными факторами. [1]

Рис. 4. Дигекса ослабляла нейровоспаление и ингибировала активацию глии в головном мозге мышей APP/PS1. (А–В) Уровни IL-1β, TNF-α и IL-10 в головном мозге исследовали методом иммуноферментного анализа. Все данные были проанализированы с помощью однофакторного дисперсионного анализа, за которым последовал тест Тьюки post hoc. (D–F). Определяли экспрессию GFAP и Iba-1 и денситометрический анализ двух белков. Столбцы представляют среднее значение ± SD (n = 6 для каждой группы). * p < 0,05 по сравнению с контрольными мышами WT, получавшими растворитель. # p < 0,05 по сравнению с мышами APP/PS1, получавшими препарат.
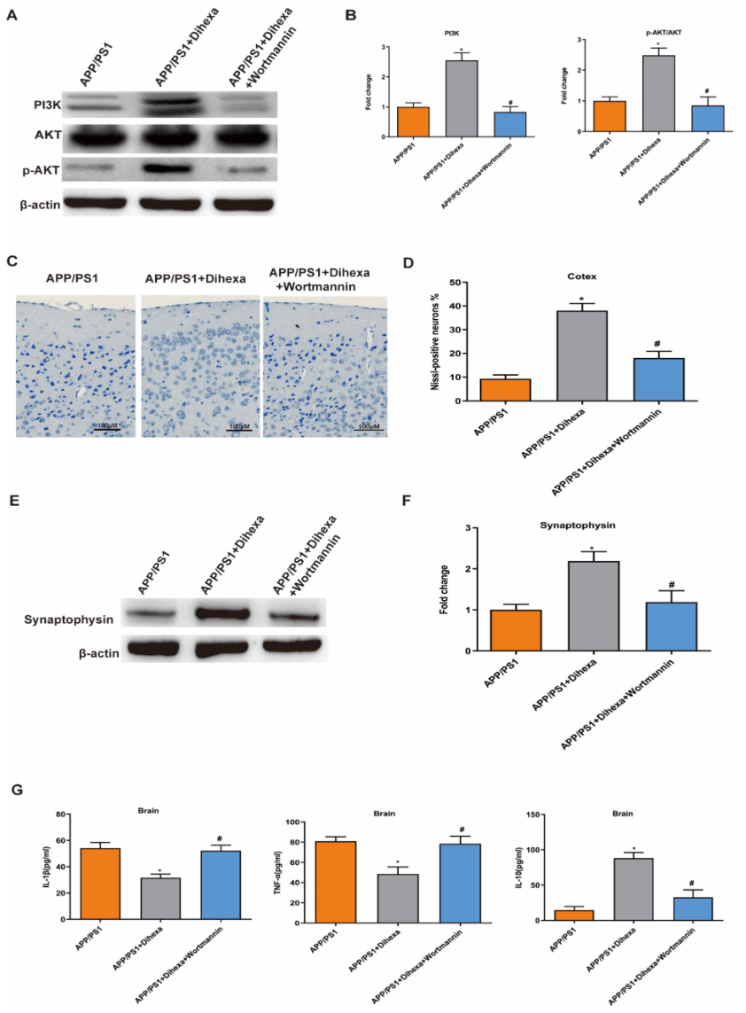
Дигекса активировала сигнальный путь PI3K/AKT в мозге мышей APP/PS1
Чтобы прояснить механизм действия Dihexa, ученые в работе [1] определили экспрессию белков сигнального пути PI3K/AKT. По сравнению с таковым у мышей контрольной группы WT соотношение PI3K/β-актина и p-AKT/AKT в головном мозге было значительно снижено у мышей APP/PS1.Дигекса увеличивала экспрессию PI3K и p-AKT (рис. 5А–В). Эти результаты показали, что Дигекса активирует сигнальный путь PI3K/AKT.

Рис. 5. Дигекса активировала сигнальный путь PI3K/AKT в мозге мышей APP/PS1. ((А) Экспрессия белков PI3K, AKT и pAkt. (B,C) Денситометрический анализ экспрессии белков PI3K и p-AKT. Все данные были проанализированы с помощью однофакторного дисперсионного анализа с последующим тестом Тьюки post hoc. Столбцы представляют среднее значение ± SD (n = 6 для каждой группы). * p < 0,05 по сравнению с контрольными мышами WT, получавшими аналогичную по возрасту добавку. # p < 0,05 по сравнению с мышами APP/PS1, получавшими добавку.
Ингибитор PI3K нейтрализовал действие Дигексы на мозг мышей APP/PS1
Чтобы подтвердить, вовлечен ли сигнальный путь PI3K/AKT в механизм Dihexa, ученые в работе [1] определили количество нейрональных клеток и уровень SYP и воспалительных факторов в головном мозге мышей после внутрижелудочного введения вортманнина (ингибитора PI3K). Результаты показали, что вортманнин значительно снижает экспрессию PI3K и AKT (рис. 6А–Б). Противовоспалительный и антиапоптотический эффекты Дигексы были отменены вортманнином. Мы обнаружили, что ингибирование PI3K уменьшало количество нейрональных клеток и экспрессию SYP (рис. 6C–F). Между тем, он повышал уровни TNF-α и IL-1β и снижал уровень IL-10 (рис. 6G).Эти результаты показали, что противовоспалительные и антиапоптотические эффекты Dihexa связаны с сигнальным путем PI3K/AKT.

Рис. 6. Ингибитор PI3K нейтрализовал действие дигексы в мозге мышей APP/PS1. (А) Для экспрессии белков PI3K, AKT и p-AKT использовался ингибитор PI3K. (Б) Денситометрический анализ экспрессии белков PI3K и p-AKT. (В) Результаты окрашивания по Нисслю для оценки воздействия ингибитора PI3K на нейрональные клетки головного мозга. (D) Количественный анализ процентного содержания нисслеположительных нейронов в коре головного мозга. (E,F) Экспрессия и количественный анализ SYP с помощью ингибитора PI3K. (G) Уровни IL-1β, TNF-α и IL-10, исследованные методом иммуноферментного анализа (ELISA).Все данные были проанализированы с помощью однофакторного дисперсионного анализа (ANOVA) с последующим тестом Тьюки post hoc. Столбцы представляют среднее значение, равное SD (n = 6 в группе). * р < 0,05 по сравнению с аналогичными по возрасту мышами APP/PS1. # р < 0,05 по сравнению с Мыши APP/PS1, обработанные Дигексой.
Dihexa защищает волосковые клетки боковой линии от острой токсичности аминогликозидов
Ученые в работе [8] выяснили, что лечение препаратом Дигекса обеспечивает защиту от неомицина дозозависимым образом (рис. 7А). Необработанные контрольные образцы, меченные жизненно важным красителем DASPEI, демонстрируют яркую флуоресценцию нейромаст (рисунок 7А). Напротив, животные, получавшие 200 мкм неомицина в течение тридцати минут, демонстрировали тусклую или полностью отсутствующую флуоресценцию. Наибольшая защита была обнаружена при 10-6 М (1 мкм), где наблюдалось лишь незначительное снижение показателей выживаемости волосковых клеток по сравнению с контролем. Дополнительный пик защиты наблюдался при 10-13 М (100 fM), но не соответствовал экспериментам, поэтому все дополнительные эксперименты проводились с 10-6 М (1 мкм) Dihexa. На рисунке 7B показано, что 10-6 М (1 мкм) Дигекса значительно защищает волосковые клетки от воздействия ряда концентраций неомицина. Кроме того, не наблюдалось токсичности только от лечения препаратом Дигекса. Dihexa также защищает волосковые клетки от воздействия гентамицина в различных концентрациях острого действия (рисунок 7C).

Рис. 7. Dihexa защищает волосковые клетки от острого лечения аминогликозидами. (A) Dihexa обеспечивает дозозависимую защиту от 200 мкм неомицина с двумя пиками защиты при 10-6 М (1 мкм) и 10-13 М (100 fM), при этом шесть концентраций Dihexa обеспечивают значительную защиту (односторонний ANOVA; F(9,70) = 20,53 p < 0,001). Контрольные рыбы, подвергнутые воздействию только эмбриональной среды (EM) (вставка сверху) и 1 мкм Дигекса плюс 200 мкм неомицина (вставка снизу), демонстрируют яркую флуоресценцию DASPEI, в то время как рыбы, обработанные только 200 мкм неомицина (вставка посередине), демонстрируют тусклую или отсутствующую флуоресценцию DASPEI. Масштабная линейка составляет 250 мкм и применима ко всем трем изображениям на (A). (B) 1 мкм Дигекса обеспечивает надежную защиту от обработки аминогликозидами при различных концентрациях неомицина (Двусторонний ANOVA; Дигекса: F(1,63) = 155,8 p < 0,001). (C) 1 мкм Дигекса обеспечивает значительную защиту от острого воздействия гентамицина при всех протестированных концентрациях гентамицина (Двусторонний ANOVA; Дигекса: F(1,71) = 58,42 p <0,001). (D) 1 мкм Дигекса не обеспечивает защиты от хронического воздействия гентамицина (двусторонний ANOVA; Дигекса: F(1,81) = 1,458 p > 0,05). Звездочки указывают на достоверное отличие от контроля, принимающего только аминогликозиды (* p < 0,05, **p < 0,01, ***p <0,005, ****p <0,001). N = 7-11 животных на обработку, столбики ошибок представляют ± s.e.m. [8]

Рис. 8. Лечение дигексой предотвращает индуцированную неомицином потерю волосковых клеток у трансгенных личинок Brn3c: mGFP. (А) Контроль, обработанный ДМСО, (Б) в нейромасте, обработанной 400 мкм неомицина, наблюдается уменьшение количества волосковых клеток, и (В) в нейромасте, обработанной 1 мкм Дигекса плюс 400 мкм неомицина, остаются в основном неповрежденными. (D) 1 мкм Дигекса обеспечивает защиту от потери волосковых клеток, вызванной неомицином, по всей кривой дозозависимость неомицина (двусторонний ANOVA; Дигекса: F(1,456) = 50,77 p <0,001). Звездочки указывают на достоверное отличие от контрольной группы неомицином (**p < 0,01, ****p <0,001). N = 8-10 животных на обработку, столбики ошибок представляют ± s.e.m.
Болезнь Альцгеймера, прогрессирующее нейродегенеративное заболевание, является одной из ведущих причин смертности и инвалидности среди пожилых людей и тяжелым бременем для семей и общества [9]. Тем не менее, только пять препаратов были одобрены для лечения БА, но эти препараты существенно не контролируют симптомы или не изменяют течение заболевания. В связи с растущей распространенностью БА и относительной неадекватностью существующих медикаментозных методов лечения срочно необходима разработка и внедрение новых терапевтических препаратов. Некоторые исследования показали, что AngIV участвует в развитии БА, и восстановление его уровня в мозге может устранить когнитивные нарушения и восстановить память у некоторых моделей животных [10]. В исследовании [1] уровень AngIV был снижен в мозге мышей APP / PS1; этот результат согласуется с предыдущим исследованием на мышах APP [10, 11]. Это указывает на то, что восстановление уровня AngIV может оказывать положительное влияние на прогрессирование БА.
Как и ожидалось, результаты показали, что различные дозы мышей APP / PS1, получавших Dihexa, повышали уровень AngIV. MWM – важный и основной метод измерения пространственного обучения и памяти [12]. Чтобы оценить влияние Dihexa на когнитивные способности и пространственную память, после трех месяцев инъекций в группе APP / PS1 были проведены тесты MWM. ПРИЛОЖЕНИЕ / Мыши PS1 потратили больше времени на поиск платформы под водой в ходе эксперимента по приобретению. В пробном исследовании время перехода через платформу в группе APP / PS1 было меньше, чем в группах 1,44 мг / кг и 2,88 мг / кг. Dihexa значительно сократил время, необходимое для поиска платформы под водой в ходе пробного поиска, и увеличил количество переходов по платформе. Эти результаты указывают на защитный эффект Dihexa в устранении когнитивных нарушений и восстановлении памяти. Это согласуется с результатами предыдущих исследований [1,10].
Как известно, наиболее важным признаком патологии AD является потеря нейронов. Количество нейронов в энторинальной коре и гиппокампе значительно снижено у пациентов с БА. Тела Ниссла могут отражать выжившие нейроны, и эти нейроны могут растворяться и исчезать при патологических состояниях. Когнитивные нарушения связаны с синаптическими нарушениями в мозге. Синаптические белки, такие как синаптофизин (SYN), играют важную роль в синаптической пластичности и когнитивных функциях. Уровни белка SYN ниже у пожилых людей с деменцией. Исследования показали, что Dihexa проявляет отличную антидеменционную активность на моделях скополамина и пожилых крыс и является маркером синаптогенной активности. Таким образом, мы считаем, что увеличение числа нейронов коры головного мозга и экспрессия синаптофизина важны при болезни Альцгеймера. Уменьшение количества нейрональных клеток связано с индукцией значительного внеклеточного амилоидоза и нейровоспалительных реакций [1]. Кроме того, у 9-месячных трансгенных мышей APP /PS1 было утрачено более половины нейронов гиппокампа. Dihexa увеличивает количество нейронов в мозге мышей APP / PS1. Синаптофизин – это белок, связанный с пресинаптическими пузырьками, обнаруженный почти во всех синапсах ЦНС и являющийся важным синаптическим маркером [14]. Dihexa увеличила экспрессию синаптофизина в мозге мыши APP / PS1. Эти результаты указывают на то, что улучшение когнитивных способностей и пространственной памяти мышей APP / PS1 связано с увеличением количества нейронов.
Нейровоспалительные процессы являются центральным звеном в развитии дегенеративных заболеваний. Воспалительные компоненты, такие как микроглия, астроциты, системы комплемента и цитокины, связаны с нейровоспалением в ЦНС. Более конкретно, изменения воспалительных цитокинов в мозге мышей являются ключевым показателем для оценки функции нервных клеток. Более того, сообщалось об активации клеток глии как у пациентов с БА, так и на животных моделях, что сопровождалось активацией системы комплемента и повышением уровней хемокинов и цитокинов [15,16]. IL-1β, потенциальный провоспалительный фактор и член семейства цитокинов интерлейкина-1, происходит из микроглии и макрофагов. TNF-α – мультипотентный провоспалительный цитокин, секретируемый различными клетками, включая адипоциты, активированные моноциты, макрофаги, В-клетки, Т-клетки и фибробласты [17]. При воспалении IL-10 может снижать антигенпредставляющую функцию, снижая экспрессию основных антигенов гистосовместимости II класса на поверхности мононуклеарных клеток (основной комплекс гистосовместимости II класса, MHC II), и ингибировать активацию воспалительных клеток, миграцию и адгезию, снижая активность Т-клеток. В то же время IL-10 также ингибирует синтез и высвобождение факторов воспаления [18]. В анализе Elisa мы обнаружили, что Dihexa снижает уровень провоспалительных факторов Il-1β и TNF-α. Кроме того, он повысил уровень противовоспалительного фактора IL-10. Таким образом, Dihexa восстанавливает структуру и функцию нервных клеток, связанных с изменением уровня воспалительных цитокинов. Как известно, микроглия и астроциты играют важную роль в регуляции уровней воспалительных цитокинов в головном мозге [1]. Тем временем мы оценили экспрессию маркеров микроглии и астроцитов в мозге мышей. Было обнаружено, что экспрессия GFAP и Iba-1 значительно восстановилась после введения Dihexa. Кроме того, 2,88 мг / кг Dihexa значительно улучшили восстановление нервных клеток и функций у мышей с AD по сравнению с 1,44 мг / кг Dihexa. Было показано, что Dihexa может восстанавливать структуру и функцию нервных клеток, регулируя воспалительную реакцию и предотвращая повреждение нервных клеток, вызванное сверхэкспрессией Aβ, тем самым уменьшая воспалительную реакцию в мозге мышей с AD.
Сигнальный путь PI3K / AKT тесно связан с механизмами выживания клеток, клеточного метаболизма и апоптоза. Текущие исследования показали, что этот путь может быть вовлечен в патогенез старения мозга, БА и других заболеваний [19,20]. При исследовании AD было обнаружено, что из-за сниженной экспрессии AKT в нейронах гиппокампа снижалось фосфорилирование BAD и CREB, что приводило к апоптозу нейронов. Кроме того, некоторые исследования подтвердили, что активность сигнального пути PI3K / AKT также участвует в развитии нейронных дендритов и формировании дендритных отростков. Предыдущие исследования показали, что сигнальный путь PI3K / AKT играет роль в борьбе с нейровоспалением, антиоксидантным стрессом и антиапоптозом в нейронах и усиливает передачу сигналов AKT, которая ингибирует высвобождение провоспалительных цитокинов [1]. Таким образом, сигнальный путь PI3K / AKT в определенной степени связан с возникновением и развитием БА, и патогенез БА можно регулировать путем изменения роли сигнального пути PI3K / AKT. Согласно нашим результатам, Dihexa увеличила экспрессию PI3K и фосфорилированного AKT. Впоследствии ингибирование PI3K специфическим ингибитором вортманнином значительно обратило вспять противовоспалительный и антиапоптотический эффекты APP / PS1mice. Мы считаем, что эффект улучшения когнитивно -восстановительной памяти проявляется через этот сигнальный путь.
Однако следует отметить, что это исследование имеет некоторые ограничения. Во-первых, вопрос о том, улучшат ли дозы, превышающие 2,88 мг / кг, показатели MWM, заслуживает изучения в будущих исследованиях. Во-вторых, в текущем исследовании лечение вортманином обратило вспять эффекты Dihexa в модели APP / PS1.
Отзывы пользователей
Пользователи пептида Dihexa отмечают улучшение когнитивных функций и повышение концентрации внимания. Многие пациенты сообщают об улучшении памяти, способности к обучению и общего умственного состояния после начала применения. Некоторые также отмечают повышение настроения, уменьшение тревожности и улучшение социального взаимодействия. В редких случаях упоминаются побочные эффекты, такие как легкое головокружение, повышение давления или головная боль. В целом, большинство отзывов положительные, и пользователи довольны результатами использования Dihexa.
Выводы
Итак, в заключение, сформируем главные выводы о пептиде Dihexa:
Эффективность при когнитивных нарушениях: Dihexa проявляет способность улучшать когнитивные функции, такие как память, концентрация внимания и обучаемость, что делает его перспективным средством для улучшения умственной работоспособности и профилактики когнитивных расстройств.
Нейропротекторные свойства: Исследования показывают, что Dihexa обладает нейропротекторным эффектом, способствуя защите и восстановлению нейронов, что может быть полезно для лечения нейродегенеративных заболеваний и восстановления после травм мозга.
Улучшение настроения и снижение тревожности: Dihexa демонстрирует потенциал для улучшения психоэмоционального состояния, включая повышение настроения и снижение уровня тревожности, что способствует улучшению качества жизни.
Потенциал в лечении возрастных когнитивных заболеваний: Dihexa может использоваться в комплексной терапии возрастных когнитивных нарушений, таких как болезнь Альцгеймера, благодаря своей способности замедлять прогрессирование нейродегенеративных процессов и поддерживать когнитивные функции.
Минимальные побочные эффекты и безопасность: Dihexa обладает высокой степенью безопасности, с минимальными и редкими побочными эффектами, что делает его привлекательным для длительного использования и исследований в области нейропротекции.
Разнообразие способов применения: Dihexa можно вводить различными способами, что позволяет адаптировать его использование под индивидуальные потребности пациентов и обеспечивает удобство и эффективность терапии.
Список источников
Пн-пт 9:00–19:00
Сб 10:00–14:00
Вс — выходной
Пн-пт 9:00-18:00